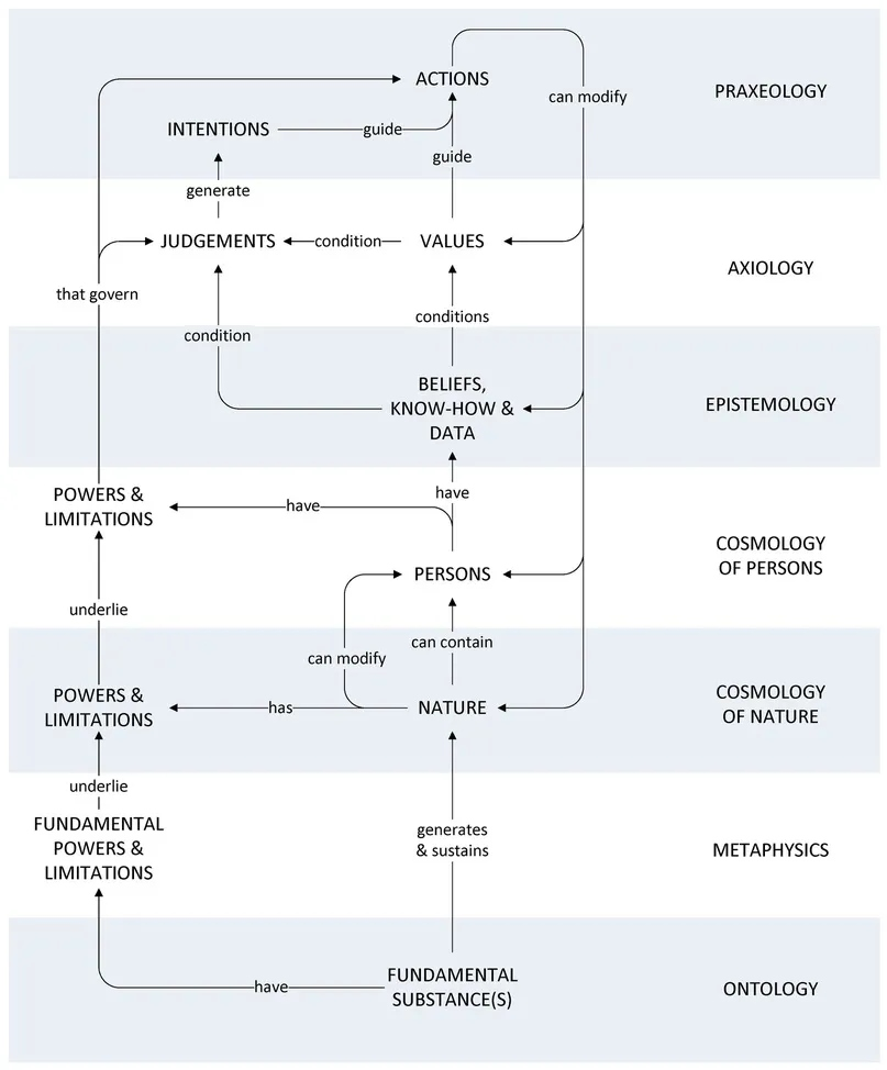
16 pages. Six perplexities, each sitting between two adjacent levels — the threshold crisis that forces the crossing to the next knowledge structure.
| # | Crisis | Threshold Question |
|---|---|---|
| 1 | Praxeology — Axiology | Why do my actions keep failing to produce what I want — even when my intentions are good? |
| 2 | Axiology — Epistemology | I know what I value — but others with equal intelligence and sincerity hold completely different values. How is moral agreement even possible? |
| 3 | Epistemology — Cosmology of Persons | If my worldview is self-confirming by design — since all beliefs comport with the whole — then how can I ever know whether I am mistaken about myself? |
| 4 | Cosmology of Persons — Cosmology of Nature | If persons contain nature and can modify it, why does the collective behaviour of persons so consistently produce outcomes that no individual wanted or chose? |
| 5 | Cosmology of Nature — Metaphysics | If nature operates by laws sufficient to explain themselves, how does it produce beings who can ask whether those laws have a source? |
| 6 | Metaphysics — Ontology | If metaphysical powers and limitations are real — if causation flows from a higher order — what is the fundamental substance from which that order itself proceeds? |
Your sketch’s brackets (Cosmology of Persons = politics, Cosmology of Nature = economics) are fully honoured — Perplexity 4 sits precisely at the failure of political design to comprehend natural order.
The closing section traces the developmental arc: your notebooks move from Perplexity 1 in NB#1–3, down through the spiral to the ontological threshold in NB#18. The universal observation: modernity is stuck between Praxeology and Epistemology — enormous technical capability, no ground beneath it — which is Owen Barfield’s paradox from your NB#10: the more we can manipulate the world, the less we can perceive meaning in it.
Each perplexity section has three parts: the question, your personal arc through the notebooks, and the universal dimension for contemporary people.
Final product:
The prompt:
Hindsight makes me believe that there are 7 layers/levels to psychology (and thus philosophy & the history of philosophy) as in the attached image.jpg file. Research my notebooks and extract a ‘perplexity’ between each level. Perplexity here has meaning as in the following quote: “The demand for a solution of a perplexity is the steadying and guiding factor in the entire process of reflection…a question to be answered, an ambiguity to be resolved, sets up an end and holds the current of ideas to a definite channel. Every suggested conclusion is tested by its reference to this regulating end, by its pertinence to the problem in hand.” – John Dewey.
The resolution of each perplexity moves you from one knowledge structure to the next one; which includes the pervious one(s) and is better, because it covers more territory. As in the attached sketch image.
Use this enquiry to trace how my psychological view of the world has developed over the years, and how this would generally apply to all contemporary people.


